诚翔物流专业提供上海到全球各大城市国际搬家国际海运及私人物品运输
服务热线:400-800-1256
网站首页
关于诚翔
公司简介
荣誉客户
宣传照片
联系我们
400-800-1256
网站首页
关于诚翔
联系我们
新的地方,新的规则
掌握规则,方能闲庭信步!
当前位置:
首页
>
全球搬家
>
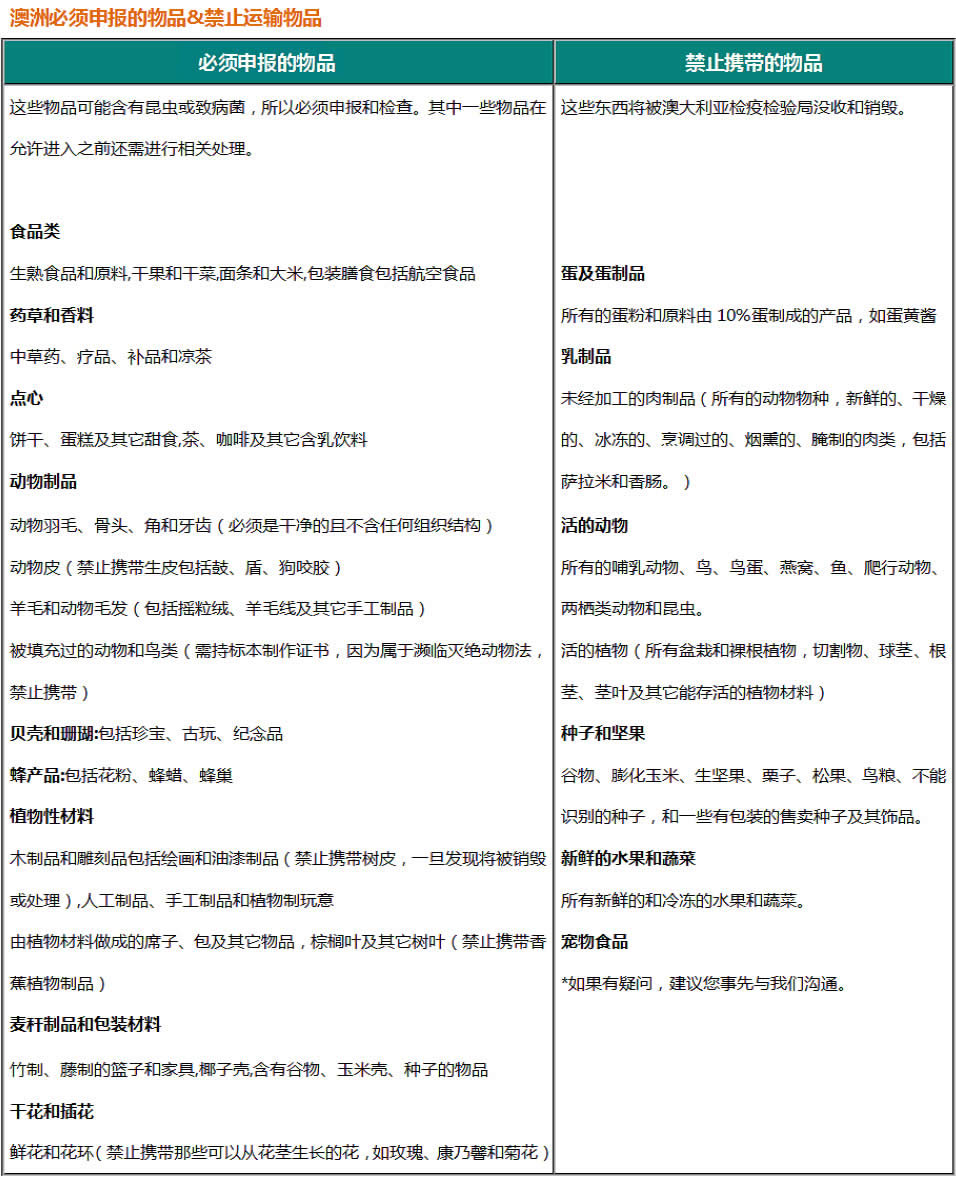
澳大利亚
中国
美国
加拿大
澳大利亚
新西兰
新加坡
中国台湾
中国香港
德国
英国
法国
荷兰
瑞士
马来西亚
日本
澳大利亚航线运输时间
友情链接:
Copyright 2017 Shanghai Chengxiang Logistics Co., Ltd.. All rights reserved 上海诚翔物流有限公司 版权所有! 电话:
400-800-1256
沪ICP备11048816号-3